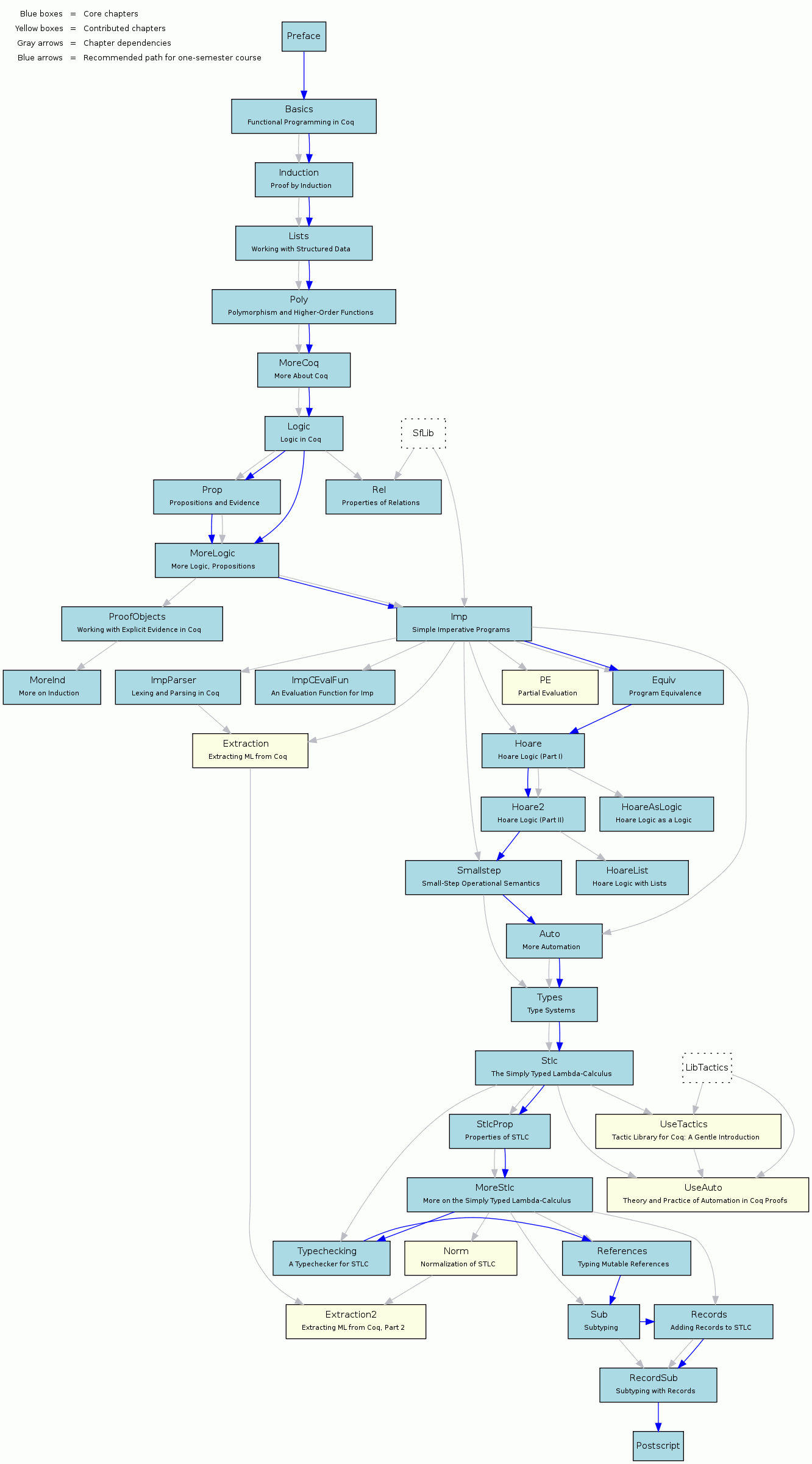
Chapter Dependencies